|
|
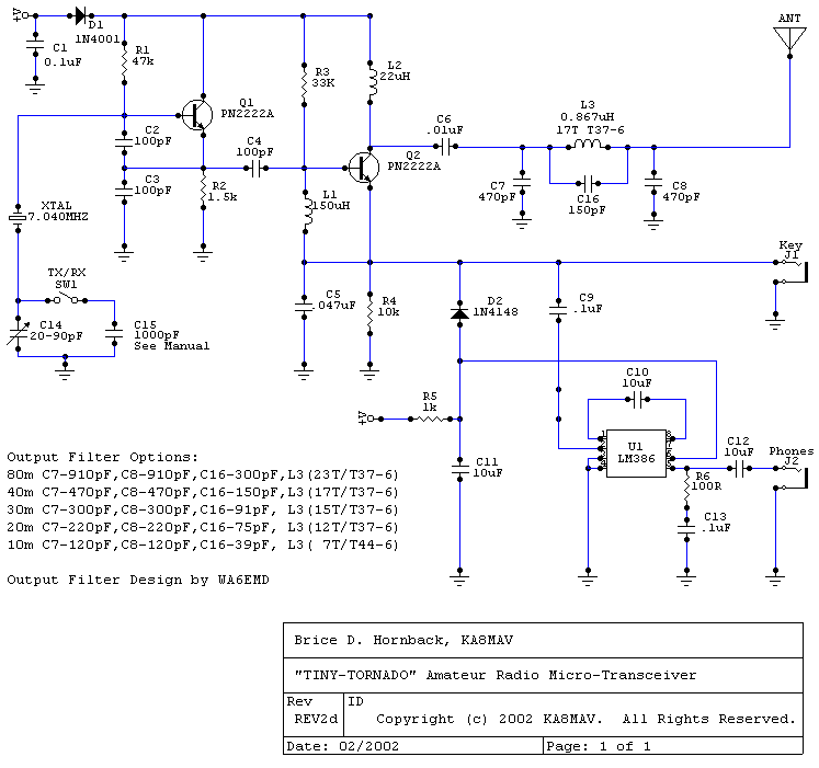
Tiny TornadoA Pixie2 deluxe is called a Tiny Tornado. I started dabbling with this design in March 2010 to get a better grip of the workings of transmitters. The photo below is of the first attempt. The crystal is the one used in the Pixie2.

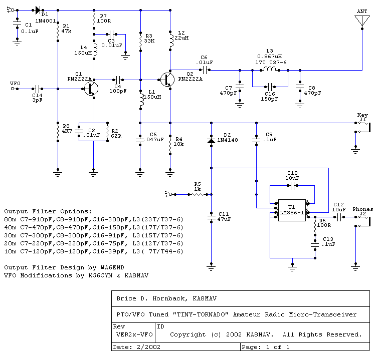
The second attempt is to build one with a VFO. It did work, but not at the frequency range that I wanted. Thompson proved right, so I calculated that the frequency was 1 MHz too high. Here are the schematics of the transmitter and the VFO.

To be continued.....
|
|